Bepalingsmethode

Overzicht verklaringen hoge MKI-A2 - 16-04-2025 -

Rapporten

Rapport Grondstof voor de circulaire economie (PBL) -
Factsheet sturen op MKI met categorie 3 data -

Inzicht in de emissies van elke stap in de levensfase van een product

Eindrapport evaluatiestelsel NMD en MPG (Berenschot) -

Eindrapportage Circulariteit in de Bouw

Eindrapport Materialisatie referentiebouwwerken -

Uitbreiding toepassing BENG-referentiegebouwen & toevoeging GWW-referenties

Rapport Woningbouw in hout -

Transitieteam Circulaire Bouweconomie

Rapport Onderzoek richtlijn specifieke gebouwlevensduur (W/E) -

Bedoeld voor toepassing bij de milieuprestatieberekening

Eindrapport Onderzoek t.b.v. aanscherping MPG-eis (W/E) -

Inzicht in het kwaliteitsniveau nieuwbouw anno 2020

Eindrapport Grondstoffenefficiency (LBP|SIGHT, SGS search) -

Ontwikkelen van prestatiebepaling op basis van bepalingsmethode MPG

Eindrapport Hernieuwbare grondstoffen (NIBE) -
Eindrapport Onderzoek principes en parameters MPG (W/E) -

Op basis van ervaringen in 2012-2016

Whitepaper Circulair bouwen en het bouwbesluit 2012 (NIEMAN) -
Onderzoek uitbreiding grenswaardes MPG (NIEMAN) -
Richtsnoer 'Specifieke gebouwlevensduur" (W/E) -

Rapport aanvulling op de Bepalingsmethode Milieuprestatie

Vervolg rapport MPG verbouw en transformatie (W/E) -

Onderzoek gericht op een optimale toepassing

Report High Level tripartite strategic forum -
Circular Economy -
Rapport Module D (TNO) -

Rapport nadere duiding Module D van bepalingsmethode

PPP op weg naar 2030 SGS congres -

door Harry Nieman

Onderzoek stroomlijning opname niet-Nederlandse LCA’s in de NMD -

Afkomstig van: Tim Mol, Kevin Oranje en Stijn Mulder (EcoReview B.V.) in samenwerking met Stichting NMD

Handreiking berekening -

Milieu gerelateerde indicatoren circulariteit bouwwerken

Eindrapport Beoordeling milieuprestaties (SGS INTRON) -

Her te gebruiken elementen, In relatie tot bouwbesluit 2012

LCA Rapportage milieuverklaringen Energiedragers NMD -
Rapport Indicatoren van circulariteit (Witteveen + Bos) -

Circulaire indicatoren voor gebouwen en GWW-werken

‘Hernieuwbare grondstof en materiaal voor de bouw’ -

Paragraaf in de Bepalingsmethode milieuprestatie bouwwerken Opgesteld door: Agrodome B.V. Fred van der Burgh Sissy Verspeek

TNO Rapport: Onderzoek nadere duiding van de baten en lasten in module D van de Bepalingsmethode milieuprestatie bouwwerken -
TNO offerte Module D -
Industrieel bouwen en de bouwarbeidsmarkt -
Brochure Assessment of the Environmental Performances of Contsuctions and Civil Engineering Works (2015) -
Milieuprijzen als weegfactor in de bepalingsmethode -
Milieu-energieprestatie Gebouwen, opname operationeel energieverbruik in de MPG sep-2023 -

Archief

Aanleveren processen NMD basisprocessendatabase (begeleidend schrijven) versie 1.0 -
Bepalingsmethode Milieuprestatie Gebouwen en GWW-werken versie 3.0 -
SBK-Toetsingsprotocol -

Download ook het Amendement d.d.1 juli 2019

Amendement bij SBK-Toetsingsprotocol -
Forfaitaire waarden voorverwerkingsscenario's einde leven -
Rekenregels materiaalgebonden milieuprestatie gebouwen -
Samenvatting rekenregels -
Tarievenlijst 2021 -
Wijzigingsblad overgang ecoinvent versie 3.3. -
Wijzigingsblad Aanwijzing constructies en installaties t.b.v. milieuprestatie en gebruiksfunctie -

Aanwijzing welke constructies en installaties er in beschouwing moeten worden genomen bij het bepalen van de milieuprestatie van een gebruiksfunctie.

Bepalingsmethode Milieuprestatie Gebouwen en GWW-werken versie 2.0 -

Download ook het 'wijzigingsblad overgang naar EcoInvent versie3.3 d.d. 1 juni 2017' en het 'wijzigingsblad welke constructies en installaties er in beschouwing moeten worden genomen bij het bepalen van de milieuprestatie van een gebruiksfunctie d.d. 1 augustus 2017'.

Bepalingsmethode Milieuprestatie gebouwen en GWW-werken -

Download ook het aanpassingsblad bepalingsmethode Milieuprestatie gebouwen en GWW-werken versie nov. 2011

Wijzigingsblad, december 2019 (ecoinvent 3.5) -
Algemene voorwaarden -

Algemene rijksvoorwaarden voor het verstrekken van opdrachten tot het verrichten van diensten 2018 (ARVODI-2018)

Aanpassingsblad bepalingsmethode Milieuprestatie gebouwen en GWW-werken versie nov. 2011 -
Wijzigingsblad 2 ter consultatie 2024 -

Database

Sjabloon aanleveren cat. 1,2 en 3 -

Basisprocessen als milieuprofiel V1.0

Sjabloon aanleveren cat. 3 -

Basisprocessen incl. verwijzingen V1.0

Overzicht deactivatie milieuverklaringen -

Milieuprestatieberekening

Gids Milieuprestatieberekeningen herziene uitgave -
Rapport 'Principes en parameters Milieuprestatie Gebouwen (MPG)' -
Handreiking Duurzaam inkopen met MKI of MPG -
Rapport ‘Materialisatie referentiebouwwerken’ -
Infoblad Bouwbesluit 2012 m.b.t. riolering en gemeentelijke watertaken -
Rapport Richtlijn specifieke gebouwlevensduur -
Rapport “Milieu-energieprestatie Gebouwen, opname operationeel energieverbruik in de MPG” -
Toelichting impactanalyse weegset A2, EcoInvent 3.9.1 -

LCA-opstellers - Handleidingen en formats - Categorie 3 data

Handleiding documentatie uploaden bij de invoerinterface van de NMD 3.X -
Toepassing van de omrekenfactor versie 1.0 -
Toepassing bibliotheekfunctie voor productonderdelen in de Cat. 3. invoermodule versie 1.0 -
Handleiding Categorie 3 data-invoer in de nieuwe stijl invoermodule versie 1.0 -
Format LCA rapport cat. 3 data B&U -
Handleiding Productkaarten Reviewen en “ documentatie in de NMD3.0 -

Handleiding Productkaarten Reviewen en “ documentatie in de NMD3.0 Auteur: R.H. Dijkstra, SBK, RBit Datum: 3 juni 2019 Versie: 1.1 beschikbaarstell en” en verzenden Handleiding Productkaarten Reviewen en “beschikbaarstellen” en verzenden documentatie in de NMD3.0 1

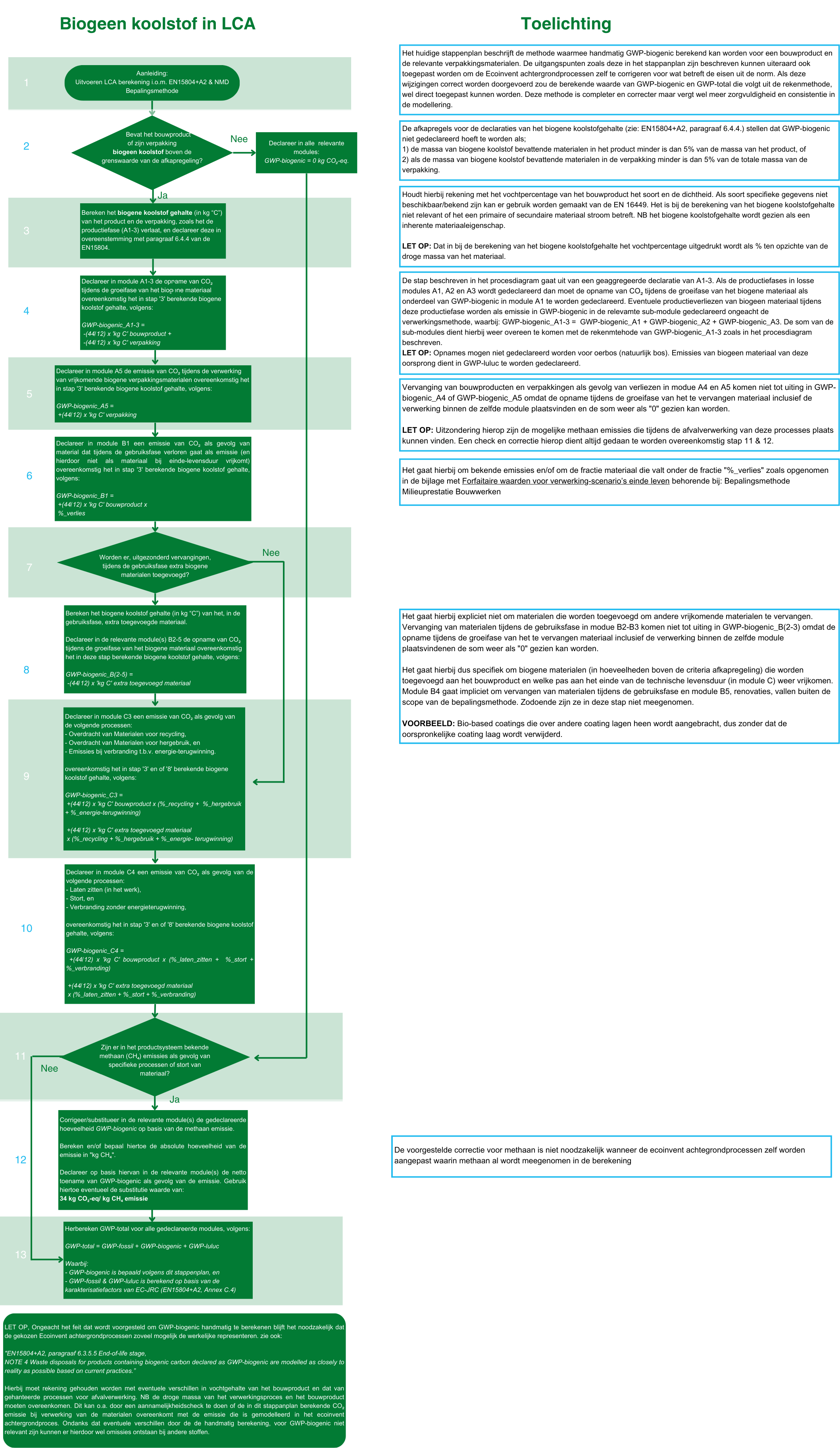
Stappenplan Biogeen koolstof in LCA -

Bepalingsmethode - extra

Functionele beschrijvingen -

Rekenregels

Rekenregels en richtlijnen bepaling Milieuprestatie Bouwwerken. Deel 1 -

Deel 1: Toelichting berekeningswijze bij gevalideerde rekeninstrumenten.

Rekenregels en richtlijnen bepaling Milieuprestaties Bouwwerken. Deel 2 -

Deel 2: Instructies softwarematige implementatie van de milieuprestatiebepaling

LCA-opstellers - handleidingen invoeren Categorie 1- en 2 data

Toepassing van de schalingsformules in de NMD3.0 versie 1.0 -
Handleiding milieuverklaringen reviewen en beschikbaarstellen in NMD3.X -
Handleiding documentatie uploaden bij de invoerinterface van de NMD 3.X -
Handleiding PPS sheet UPLOADEN bij de invoerinterface van de NMD 3.X -
Handleiding gebruik Invoerinterface voor milieuverklaringen NMD 3.X -
Notitie stappenplan biogene koolstof -
Werkinstructie voor LCA-opstelling op basis van set A2 -

Circulair bouwen

NMD-MIA lijst -
Leidraad Meten van circulariteit (CB’23). -

Werkafspraken voor een circulaire bouw

Leidraad Toekomstig hergebruik faciliteren (CB '23) -

Inzicht in belemmeringen en aanbevelingen voor een betere verankering in bouwregelgeving

Agrodome - Hernieuwbare grondstoffen -

versie juli 2023

Hergebruik en Losmaakbaarheid in de Bepalingsmethode -

Verplichte documentatie categorie 3 data

Protocol beheren categorie 3 data V1.0 -
Protocol invoeren en publiceren categorie 3 data v.1.0 -
Protocol Initieren, opstellen en peer reviewen categorie 3 data v 2.0 -
Protocol categorie 3 data -

PCR documenten

Overview PCR documents from product TCs -
Protocol PCR checklijsten -

Leidraad

Bepalingsmethode versie 1.2 vigerend

Opname niet-Nederlandse LCA's

Verification Checklist on the PCR-NL (MRPI) -

Requirements for obtaining MRPI®-EPDs for the Dutch market and inclusion of data in the Dutch National Environmental Database (NMD)

Beslisboom niet-Nederlandse LCA (NED) -
NMD-checklist | Does your EPD meet the Assessment method requirements -

Witte Vlekken

Inventarisatie productkaarten -

Witte vlekken en prioriteiten van installaties in de NMD

Lijst Witte Vlekken in Excel -

(Elementen met productkoppelingen)

Voorwaarden vergoedingsregeling her te gebruiken bouwproducten en - materialen -
Voorwaarden vergoedingsregeling Witte Vlekken - Bouwwerkinstallaties -

Voorwaarden voor vergoeding nieuwe LCA's voor opname in NMD

Voorwaarden vergoedingsregeling Witte Vlekken - Biobased bouwproducten (2de ronde) -

Voorwaarden voor vergoeding nieuwe LCA's voor opname in NMD

Voorwaarden vergoedingsregeling WItte Vlekken - Aluminium Bouwproducten -

Voorwaarden voor vergoeding nieuwe LCA's voor opname in NMD

Verklaring de minimussteun -
Voorwaarden vergoedingsregeling Witte Vlekken - innovatieve bouwproducten van startups/starters/Mkb’ers -

Voorwaarden voor vergoeding nieuwe LCA's voor opname in NMD

Voorwaarden vergoedingsregeling Witte Vlekken 2023-2024 -
Minimisverklaring 2026 -
Voorwaarden Witte Vlekken vergoeding -
Aanvraagformulier-SP-projecten. Vergoedingsregeling 2026 Witte Vlekken -

Dubocalc

Objectenbibliotheek DuboCalc -

Dit is een achtergronddocument bij de Objectenbibliotheek (Gedeelde Elementen Extern) in DuboCalc. Vragen of feedback op dit document kunnen gemeld worden door middel van de feedbackknop in DuboCalc. De supportdesk van DuboCalc zal dan nagaan met welke organisatie deze feedback het beste gedeeld kan worden.

Berekening standaard hoofdelementen (.xls) -

Productlabels

Productlabel NMD - Rond -
Productlabel NMD- vierkant -
Productlabel NMD - Rechthoek -
Alle drie de productlabels in een zip-bestand -

Milieu-energieprestatie

Asssessment method

Environmental Performance Assessment Method for Construction Works - March 2022 -

Verification Protocol

NMD Verification Protocol -

testen

test van Fluxility -
nieuw testpng -

Symposium 2023

Persbericht Symposium 2023 -
Beeld Symposium 2023 -

Actualisatie CAT3 milieuverklaringen B&U

LCA Rapportage CAT3 data NMD - Luchtbehandeling - luchtbehandelingskasten -
Rapport CAT 3 data NMD - Ventilatie type C en type D -

Leerbundel Milieuprestatie en Circulair bouwen

Docententoelichting -

Leerbundel Milieuprestatie en Circulair bouwen

Leerbundel Milieuprestatie en Circulair Bouwen- Presentaties

1. Basispresentatie Milieuprestatie -

Leerbundel Milieuprestatie en Circulair Bouwen

2. Verdiepingspresentatie Adaptiviteit -

Leerbundel Milieuprestatie en Circulair Bouwen

3. Verdiepingspresentatie Bio-based materialen -

Leerbundel Milieuprestatie en Circulair Bouwen

4. Verdiepingspresentatie Hergebruik en recycling -

Leerbundel Milieuprestatie en Circulair Bouwen

5. Verdiepingspresentatie Losmaakbaarheid -

Leerbundel Milieuprestatie en Circulair Bouwen

6. Verdiepingspresentatie Milieuprestatie en Energieprestatie -

Leerbundel Milieuprestatie en Circulair Bouwen

Inhoud, doel en eindtermen van de lessen milieuprestatie -

Leerbundel Milieuprestatie en Circulair Bouwen- Opdrachten en oefeningen

1. Oefening levenscyclusanalyse -

Leerbundel Milieuprestatie en Circulair Bouwen

2. Vragen MPG & Bouwbesluit / Antwoorden -

Leerbundel Milieuprestatie en Circulair Bouwen

3. Opdracht Verlagen MPG (A) / (B) / (C) /Antwoorden -

Leerbundel Milieuprestatie en Circulair Bouwen

4. Opdracht Circulaire Bouweconomie en Innovatie -

Leerbundel Milieuprestatie en Circulair Bouwen

Leerbundel Milieuprestatie en Circulair Bouwen - Referentieprojecten

GPR-materiaal referentieprojecten (ZIP) -

Leerbundel Milieuprestatie en Circulair Bouwen

Leerbundel Milieuprestatie en Circulair Bouwen - Handreikingen

1. Handreiking Adaptiviteit -

Leerbundel Milieuprestatie en Circulair Bouwen

2. Handreiking Bio-based materialen -

Leerbundel Milieuprestatie en Circulair Bouwen

3. Handreiking Hergebruik en recycling -

Leerbundel Milieuprestatie en Circulair Bouwen

4. Handreiking Losmaakbaarheid -

Leerbundel Milieuprestatie en Circulair Bouwen

5. Handreiking Milieuprestatie en Energieprestatie -

Leerbundel Milieuprestatie en Circulair Bouwen

Leerbundel Milieuprestatie en Circulair Bouwen - Achtergrondinformatie

Achtergrondinformatie -

Leerbundel Milieuprestatie en Circulair Bouwen

Leerbundel GWW

Powerpointpresentatie: A_Milieuprestatie GWW_Algemeen -

Leerbundel Milieuprestatie GWW

PowerPointpresentatie B: Milieuprestatie GWW Toepassing -

Leerbundel Milieuprestatie GWW

Milieuprestatie GWW.zip -

Leerbundel Milieuprestatie GWW

Docentenpresentatie -

Leerbundel Milieuprestatie GWW

Docententoelichting -

Leerbundel Milieuprestatie GWW

Leerbundel Milieuprestatie GWW: opdrachten

C_Rekenen_aan_GWW_Opdrachten (Word-document) -

Leerbundel Milieuprestatie GWW

C_Rekenen_aan_GWW_Opdrachten-data&invoerbladen (Excel-document) -

Leerbundel Milieuprestatie GWW

C_Rekenen aan_MKI_Uitwerkingen (Word-document) -

Leerbundel Milieuprestatie GWW

C_Rekenen_aan_MKI_Uitwerkingen (Excel-document) -

Leerbundel Milieuprestatie GWW

English

List of normative PCR -
Stichting MRPI-PCR NL May 2021 Final -
Roadmap Perform LCA calculation in line with EN15804+A2 & NMD Assessment Method (A4) -
list with the normative PCRs -
Engelse versie: Zichtbaar met uw product in de Nationale Milieudatabase - Whitepaper -

Oudere versie van de Bepalingsmethode

Bijlagen bij de Bepalingsmethode

Bijlage: Forfaitaire waarden verwerkingsscenario's einde leven -
Handreiking berekening milieu gerelateerde indicatoren circulariteit -

Voor gebruik bij Bepalingsmethode Milieuprestatie Bouwwerken (Gebouwen en GWW-werken) van St. NMD’

Handreiking Bepalingsmethode - Allocatie milieulast op productieafval -

Wijzigingsbladen ter consultatie

Reports

Brochure Assessment of the environmental performances -
A PEFCR for construction works (ECOFYS) -
Circular Economy -
Report High Level tripartite strategic forum -
-

Bepalingsmethode en wijzigingsbladen 2020

Wijzigingsblad, juli 2020 -

Versie 3.0 januari 2019 + amendement 001 (jul 2019) en 002 (dec 2019)

Bepalingsmethode versie 1.0 en wijzigingsbladen

Wijzigingsblad amendement 1 Bepalingsmethode 1.0 -

bij Bepalingsmethode Milieuprestatie Bouwwerken vs. 1.0

Wijzigingsblad amendement 2 Bepalingsmethode 1.0 -

bij Bepalingsmethode Milieuprestatie Bouwwerken versie 1.0

Wijzigingsblad amendement 3 Bepalingsmethode 1.0 -

bij Bepalingsmethode Milieuprestatie Bouwwerken versie 1.0

Bepalingsmethode ‘Milieuprestatie Bouwwerken’ versie 1.0 -

Bepalingsmethode en wijzigingsbladen 2022

Bepalingsmethode ‘Milieuprestatie Bouwwerken’ versie 1.1 -

Bepalingsmethode en wijzigingsbladen 2023

Bepalingsmethode versie 1.2 vigerend

Bepalingsmethode en wijzigingsbladen 2019

SBK Bepalingsmethode versie 3.0, 1 januari 2019 -
Wijzigingsblad Bepalingsmethode Milieuprestatie Gebouwen en GWW- werken -

Oude versies - Toetsingsprotocol

Wijzigingsblad Amendement 1 NMD-Toetsingsprotocol -

Aanmelding erkende LCA-opstellers en erkende LCA-toetsers

Conditions for recognition of LCA practitioner and LCA reviewer -

LCA-opstellers - Extra notities Cat 1 en 2 data

Stappenplan Biogeen koolstof in LCA -

Categorie 3-data opstellen en invoeren

NMD Schalingsblad voor LCA-adviseurs versie 1.7 - januari 2025 -

LCA-opstellers – Handleidingen invoeren Categorie 3-data

Hoge MKI set A2

Overzicht verklaringen hoge MKI-A2 04-10-2024 -

Wijzigingsbladen in consultatie tot 6-11-2024

Deactivatie milieuverklaringen

Overzicht van milieuverklaringen die in de komende 12 maanden gedeactiveerd zullen worden -

-
Request form NMD process database -

Symposium 2024

Beeld Symposium 2024 - liggend breed -
Persbericht NMD Symposium 19 november 2024 -
Beeld Symposium 2024 - liggend -
Beeld Symposium 2024 - vierkant -
Presentatie NMD Symposium 2024 - Dirk Breedveld Ministerie van VRO -

Deze presentatie over Europese wet- en regelgeving gaf Dirk Breedveld van het ministerie VRO tijdens het NMD Symposium van 19 november 2024.

Presentatie NMD Symposium 2024 - Charlie de Jong, Ministerie van IenW -

Charlie de Jong van het ministerie van Infrastructuur en Waterstaat vertelt in haar presentatie over de keuze van het kabinet om te sturen op het verlagen van de milieu-impact van de Grond-, Weg-, en Waterbouwsector (GWW). Hierdoor wordt eenduidig inkopen gerealiseerd en de markt het gewenste perspectief geboden om te investeren in verduurzaming.

Rekenmethode: Karakterisatiefactoren bij de Bepalingsmethode

Rekenmethode: Karakterisatiefactoren EcoInvent 3.6 -
Rekenmethode: Karakterisatiefactoren EcoInvent 3.9.1 -

Onderzoek Witte Vlekken Installatiebranche 2024

Advies Bouwwerkinstallaties NMD -

LBP|Sight, W/E Adviseurs en Life Cycle Vision

Inventarisatie gebouwgebonden installaties -

Bijlage bij N001_04L240442

Bepalingsmethode versie 1.1 en amendementen

Bepalingsmethode ‘Milieuprestatie Bouwwerken’ versie 1.1 -

De geïntegreerde versie van versie 1.0 inclusief de bijbehorende wijzigingsbladen.

Wijzigingsblad amendement 4 bij Bepalingsmethode 1.1 -

bij Bepalingsmethode Milieuprestatie Bouwwerken versie 1.1

Wijzigingsblad amendement 5 bij Bepalingsmethode 1.1 -

bij Bepalingsmethode Milieuprestatie Bouwwerken versie 1.1

Conferentie Milieudata van installaties in de NMD

Deelsessie 2: Bijlage 1 - Advies Bouwwerkinstallaties NMD -
Deelsessie 2: Bijlage 2 - Inventarisatie producten kenmerken per NL-SfB-element -
Deelsessie 2: Bijlage 3 - Inventarisatie gebouwgebonden installaties bijlage bij N001 (excel) -
Presentatie Rekenen met categorie 3-data -
Presentatie deelsessie 3 - Routekaart Circulaire Klimaatinstallaties -
Presentatie Gerhard Hospers van Greenworks -
Presentatie Baris Can Düzgün BAM -
Presentatie Dirk Breedveld, ministerie VRO -
Presentatie Atze Boerstra, TU Delft -
Presentatie Lessen uit de prakijk | Conferentie Milieudata van installaties in de NMD -

NL-PCR

NL-PCR Ramen en deuren -
NL-PCR Asfalt V2.0 -
NL-PCR Cement V1.0 -
PCR active fiber optical network components March 2025 -
PCR passive fiber optical network components March 2025 -

Protocol opstellen en beheer c-PCRen

Protocol opstellen en beheer c-PCR’en -

Bijlagen bij PCR Asfalt

Bijlage D - versimpeld energie allocatie model PCR Asfalt in Excel -

Versie 2021

Bijlage E module D rekensheet voor PCR 2.0 in Excel -

test

test -

Wijzigingen Processendatabase

Overzicht aanpassingen Cat. 3-data

Nieuwe en gedeactiveerde milieuverklaringen -

Overzichten categorie 3-data

Overzicht aanpassingen Categorie 3-milieuverklaringen - 14 mei 2025 -
Overzicht aanpassingen categorie 3 - 26 mei 2025 -

Toetsingsprotocol juli 2025

LCA-reviewers - voorwaarden erkenning

Voorwaarden NMD-erkenning LCA-opstellers en LCA-toetsers -
Gebruiksvoorwaarden invoer en gebruik van data -
Voorwaarden NMD-erkenning LCA opstellers en toetsers -

LCA-opstellers - Extra notities

Notitie stappenplan biogene koolstof -
Stappenplan voor het rekenen met GWP_Biogeen koolstof in LCA -

Toetsingsprotocol vigerend

Toetsingsprotocol versie 2.0 -
Beoordelingstabellen versie 2.0 -

WNT

WNT 2018 t/m 2025 (Zip bestand) -

Amendement gepubliceerd ter informatie

Toekomstige versie Bepalingsmethode (ingangsdatum tegelijk met nieuwe versie Bbl en Or)

Bepalingsmethode Milieuprestatie Bouwwerken versie 2.0 -

Let op! Deze versie 2.0 is opgebouwd uit de versie 1.2 van januari 2025 inclusief amendement 6 en amendement 7. Deze versie al vigerend worden wanneer het Bbl en Or gewijzigd zijn.

Amendement 7 bij Bepalingsmethode 1.2 -

Deze wijzigingen worden opgenomen in de Bepalingsmethode versie 2.0 en zijn daarmee tegelijk vigerend met deze versie.

Consultatie biobased eindelevensscenario's

Excel zip-bestand met werkbladen -
Agrodome Rapport uitbreiding forfaitaire Eindelevensscenario’s, biobased materialen, Nationale Milieudatabase (NMD) - juni 2025 -
Toelichting excel-werkbladen consultatie biobased eindelevensscenario's -

Cursusmateriaal NMD Academy

Presentatie NMD Academy - Milieuprestatie -
Presentatie NMD Academy - Milieudata -
Presentatie NMD Academy - Databases -
Introductiepakket NMD Academy -
Presentatie NMD Academy - Bepalingsmethode Milieuprestatie Bouwwerken -

Vacatures

Vacancy – Student Assistant for the Projectteam -

Over ons

Jaarverslag Stichting Nationale Milieudatabase - 2024 -

Persmateriaal NMD

Logopakket Stichting NMD -

Dataeigenaren

Zichtbaar met uw product in de Nationale Milieudatabase - Whitepaper -

WLC-GWP

Bepalingsmethode WLC-GWP - versie 0.9 -
Toelichting bij Bepalingsmethode WLC-GWP -

Toetsingsprotocol archief

Toetsingsprotocol versie 1.1 -

(Geïntegreerde versie van versie 1.0 inclusief het amendement van februari 2021)

Beoordelingstabellen versie 1.0 -
Toetsingsprotocol versie 1.0 -
Toetsingsprotocol versie 1.2 (augustus 2024) -
Beoordelingstabellen versie 1.2 -

Toetsingsprotocol - aanvullende documenten

Pre-Toets projectspecifieke LCA voor GWW-werken -
As Built toetsingsprotocol -

Witte Vlekken: Installatiedata en classificatie

Stappenplan milieuverklaringen bouwwerkinstallaties -

Handleiding voor het opstellen van productkaarten voor bouwwerkinstallaties binnen de NMD

Analyse en advies bouwwerkinstallaties 2024 -

Samenvatting van de inventarisatie en analyse van milieudata van bouwwerkinstallaties in de Nationale Milieudatabase, inclusief aanbevelingen voor classificatie en prioritering.

Inventarisatie gebouwgebonden installaties 2024 -

Overzichtslijst van installatietechnische elementen en aanwezige milieuverklaringen, inclusief marktinput en signalering van witte vlekken.

Framework installaties (2022) -

Zipfiles voor publieke consultatie – Actualisatie en uitbreiding eindelevensscenario’s

Asfalt Bitumen -
Glas -
Grond -
Organisch -
Kunststoffen -
Metalen -
Overig -
Steenachtig -

Downloads bij publieke consultatie Actualisatie en uitbreiding eindelevensscenario’s

Lijst met EOL scenario's -
Toelichting Excel werkblad eindelevensscenario's -

NMD Symposium 2025

Presentatie NMD Symposium 2025 - Dirk Breedveld (VRO) -

Bepalingsmethode en amendementen vigerend

Bepalingsmethode ‘Milieuprestatie Bouwwerken’ versie 1.2 -

Versie 1.2 van de Bepalingsmethode Milieuprestatie Bouwwerken is opgebouwd uit de huidige versie 1.1 (maart 2022) inclusief amendement 4 en amendement 5.

Wijzigingsblad amendement 6 bij Bepalingsmethode 1.2 -

Ter publicatie amendement 6: treedt in werking op 1-7-2025 Dit wijzigingsblad hoort bij de Bepalingsmethode versie 1.2

PDF van afbeelding

Scope-afbakening van de MPO-methode en de MPG R&T-methode PDF -

Archief Processendatabase

Wijzigingenoverzicht Processendatabase v3.10 naar v3.11 -
Processendatabase 3.11 SP930_EI36 -
Processendatabase 3.11 SP950_EI391 -
Notitie Toelichting bij processendatabase NMD 3.11 -
Processendatabase 3.1 -

SBKNMD31_SP900_EI35.SPBackup

Memo toelichting bij processendatabase NMD 3.1 -
Processendatabase 3.2 -

SBKNMD32_SP910_EI35_2020-07-26.SPBackup

20200726 Memo Toelichting bij processendatabase NMD 3.2 -
Processendatabase 3.3 -

SBKNMD33_SP910_EI36_2021-02-16.SPBackup

20210211 Memo Toelichting bij processendatabase NMD 3.3 -
Processendatabase 3.4 -

NMD34_SP911_EI36_2021-09-28.SPBackup

20210928 Memo Toelichting bij processendatabase NMD 3.4 -
Processendatabase 3.5 -

NMD35_SP911_EI36_MRT_2022.SPBackup

20220403 Memo Toelichting bij processendatabase NMD 3.5 -
Processendatabase 3.6 -

NMD36_SP911_EI36_OKT 22.SPBackup

2022 10 22 Memo Toelichting bij processendatabase NMD 3.6 -
Processendatabase 3.7 -

NMD37_SP930_EI36_2023-06-01_23-24-23.SPBackup

2023 06 02 Memo Toelichting bij processendatabase NMD 3.7 -
2023 06 27 Memo Fout in proces CEMIII Processendatabase 3.7 -
Processendatabase 3.8 -

NMD38_SP930_EI36_2023-11-03_18-04-34.SPBackup

2023 11 03 Memo Toelichting bij processendatabase NMD 3.8 -
Processendatabase 3.9 NMD39_SP950_EI391_2024-08-05_10-47-02.SPBackup -

NMD39_SP950_EI391_2024-08-05_10-47-02.SPBackup

Processendatabase 3.9 NMD39_SP930_EI36_2024-07-22_22-56-15.SPBackup -

NMD39_SP930_EI36_2024-07-22_22-56-15.SPBackup

2024 07 26 Memo Toelichting bij processendatabase NMD 3.9 -
Processendatabase 3.10 SP950_EI391_2025-01-16_21-02-10.SPBackup -

SP950_EI391_2025-01-16_21-02-10.SPBackup

Processendatabase 3.10 SP950_EI391_2025-01-16_21-02-10.SPBackup -

SP950_EI391_2025-01-16_21-02-10.SPBackup

2025 01 16 Memo Toelichting bij processendatabase NMD 3.10 -

Assessment Method and amendments in effect

Engelse download Bepalingsmethode 1.2 -
-

Engelse download: Future version of the Assessment Method (effective date aligned with the new versions of the Bbl and the Or)

Engelse download: Assessment Method for Environmental Performance of Construction Works version 2.0 -

Please note: this version 2.0 is composed of version 1.2 of January 2025 including amendment 6 and amendment 7. This version will enter into effect once the Bbl and the Or have been amended.

Engelse download Amendement 7 bij assessmentmethode 1.2 -

These changes will be incorporated into Assessment Method version 2.0 and will therefore enter into effect at the same time as that version.

Categorie 3 warmtepompen en warmteopwekking

LCA Rapportage categorie 3 data Nationale Milieudatabase -
LCA- rapportage categorie 3 data - B&U Elementgroep 53.2: Water; verwarmd tapwater -
Categorie 3 uitgangspunten – warmtepompen -
Engelse versie: Categorie 3 uitgangspunten – warmtepompen -
Engelse versie: LCA Rapportage categorie 3 data Nationale Milieudatabase -
Engelse versie: LCA-rapportage categorie 3 data B&U Elementgroep 53.2: Water; verwarmd tapwater -
Nieuwe en gedeactiveerde B&U milieuverklaringen (NL SfB) -
Engelse versie: Nieuwe en gedeactiveerde B&U milieuverklaringen (NL SfB) -

Downloads processendatabase

2026 03 03 Memo Toelichting bij processendatabase NMD 3.12 -
NMD312_SP930_EI36_2026-03-03_19-20-38.SPBackup -
NMD312_SP950_EI391_2026-03-03_19-19-58.SPBackup -
Wijzigingenoverzicht processendatabase v3.11 naar v3.12 -

Download voor mail

Zichtbaar met uw product in de NMD -
Download for mail -

MEPG

Handreiking bij bepaling milieu-energieprestatie van gebouwen -

Licentie en gebruik - Processendatabase

Aanvraagformulier abonnement processendatabase voor LCA-opstellers -
Procedure beschikbaarstelling processendatabase voor LCA-opstellers -

Aanleveren processen - Processendatabase

Sjabloon aanleveren cat 1, 2 en 3 basisprocessen als milieuprofiel versie 1.0 -
Sjabloon aanleveren cat. 3 basisprocessen incl. verwijzing versie 1.0 -
Protocol aanleveren processen NMD-processendatabase -

Bepalingsmethodes Bestaande Bouw

Bepalingsmethode Milieuprestatie Onderhoud (MPO) -
Bepalingsmethode Milieuprestatie Renovatie & Transformatie (MPG R&T) -

Handreikingen Bepalingsmethode Milieuprestatie Bouwwerken

Handreiking Bepalingsmethode - Toepassing EPD's in milieuverklaringen -
Het fundament voor duurzame bouw